Ir al contenido principal
Buscar
Buscar este blog
Operacion26
Compartir
Obtener vínculo
Facebook
X
Pinterest
Correo electrónico
Otras apps
octubre 18, 2022
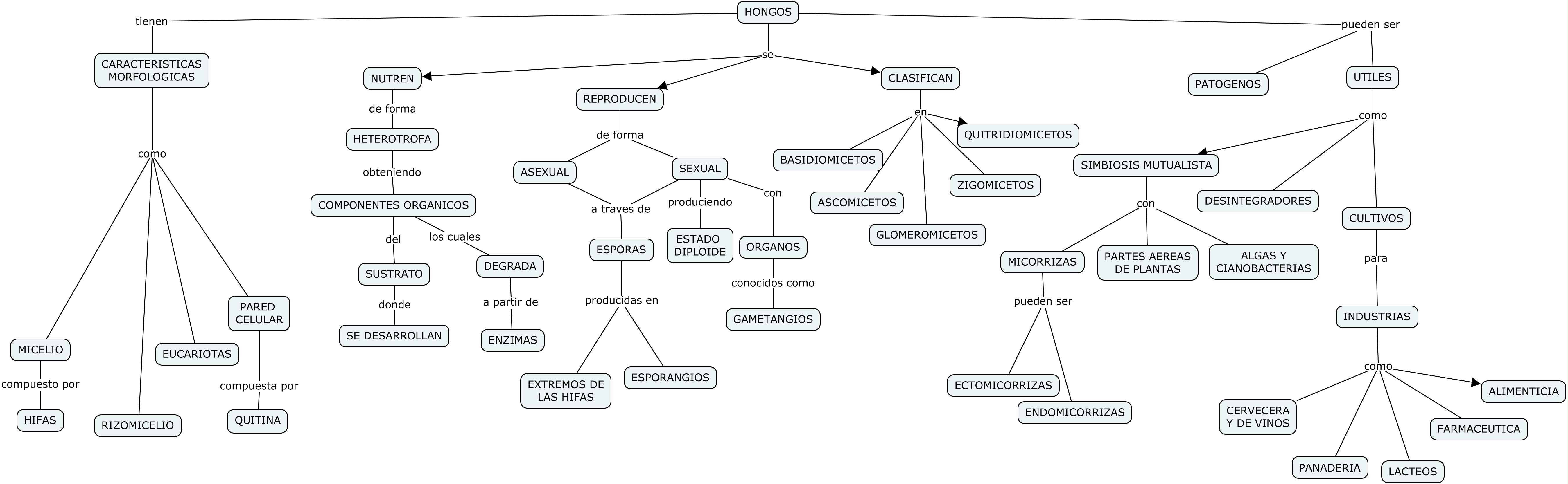
Mapa conceptual reino Fungi (Hongos)
Comentarios
Entradas populares
diciembre 28, 2010
¿Por qué algunas frutas maduran mas rápido envueltas en papel periódico?
abril 24, 2010
Converse: La huella de un icono del calzado
Comentarios
Publicar un comentario
Compañeros y visitantes de este blog, su opinión nos permite mejorar cada vez mas, explorar nuevos temas y compartirlos con ustedes.